
WashU Medicine
THE THOMPSON LAB
Department of Neurosurgery
WashU Medicine
Our Vision
The Thompson Lab investigates the molecular mechanisms of and treatment for pediatric brain tumors and leptomeningeal dissemination of pediatric brain tumors. Current projects include 1) developing immunotherapies to treat malignant pediatric brain tumors, focusing on peptide vaccines that target CMV antigens, 2) characterizing the role of natural killer (NK) cells in brain tumor immunotherapy, and 3) studying the role of the Abelson family of nonreceptor tyrosine kinases (ABL1 and ABL 2) in leptomeningeal dissemination. Dr. Eric Thompson is also the Principal Investigator of multiple investigator initiated clinical trials of immunotherapy to treat malignant pediatric brain tumors.
The Team

Eric M. Thompson, MD
Dr. Eric Thompson is a Professor of Neurosurgery, Chief of the Division of Pediatric Neurosurgery, and Co-Directory of the Pediatric Brain Tumor Program at Washington University. Dr. Thompson received his Bachelor of Science degree from Duke University and his MD from the University of Nebraska College of Medicine prior to completing neurosurgery residency and a two year post doctoral fellowship in neuro-oncology at Oregon Health & Science University. He completed his pediatric neurosurgery fellowship at the Hospital for Sick Children in Toronto.

Jianyun Lu, PhD
Dr. Jianyun Lu is a Staff Scientist in the Thompson Lab. Dr. Lu received his Bachelor of Science and Master's of Science in chemistry at Zhongshan University in China. He completed his PhD in chemistry from the University of Georgia in Athens. He has more than eight years experience in cancer research, and his career goal is to discover and devlop innovative therapeutics to cure cancer.

Charise Garber, MD, PhD
Charise Garber is a neurosurgery resident at Washington University. Charise received her Bachelor of Arts in Biology and Music at Eastern Mennonite University and her MD at Washington
University. She completed a PhD in neurosciences as part of the MSTP, with a
focus on neuroimmune mechanisms driving cognitive recovery from West Nile and
Zika viruses. She is excited to apply her expertise to pediatric brain tumors
as she pursues a career in pediatric neurosurgery.
Jacob Lee
Jacob is an undergraduate student at Washington University. He is currently majoring in Neuroscience with a minor in Medical Humanities, with aspirations of becoming a physician in the field of Neurosurgery. He is looking forward to expanding his expertise and contributing to pediatric brain tumor research.
Selected Publications
2025

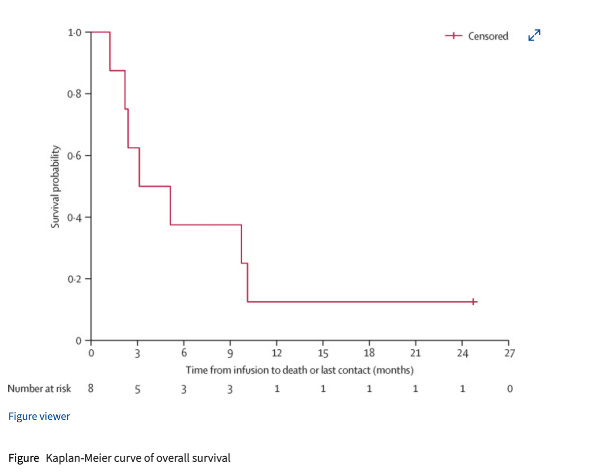
A peptide vaccine targeting the CMV antigen pp65 in children and young adults with recurrent high-grade glioma and medulloblastoma: a phase 1 trial.
Thompson EM, Ashley DM, Ayasoufi K, Norberg P, Archer G, Buckley ED, Herndon JE 2nd, Walter A, Archambault B, Flahiff C, Jaggers D, Gorski L, Sanchez LA, Congdon K, Hotchkiss K, Cook SL, Moelker E, Vlahovic G, Reap E, Schroeder K, Randazzo D, Desjardins A, Johnson MO, Peters K, Khasraw M, Friedman H, Mitchell DA, Sampson JH, Landi D.Nat Cancer. 2025 Sep;6(9):1559-1569. doi: 10.1038/s43018-025-00998-z. Epub 2025 Jun 12.PMID: 40506525 Clinical Trial.

Enhanced plasma and brain concentrations and medulloblastoma cytotoxicity of asciminib and nilotinib by P-glycoprotein inhibition with tariquidar.
Thompson EM, Cheng L, Spasojevic I.Anticancer Drugs. 2025 Sep 1;36(8):622-628. doi: 10.1097/CAD.0000000000001728. Epub 2025 Apr 18.PMID: 40279170
2024

TULIPs decorate the three-dimensional genome of PFA ependymoma.
Johnston MJ, Lee JJY, Hu B, Nikolic A, Hasheminasabgorji E, Baguette A, Paik S, Chen H, Kumar S, Chen CCL, Jessa S, Balin P, Fong V, Zwaig M, Michealraj KA, Chen X, Zhang Y, Varadharajan S, Billon P, Juretic N, Daniels C, Rao AN, Giannini C, Thompson EM, Garami M, Hauser P, Pocza T, Ra YS, Cho BK, Kim SK, Wang KC, Lee JY, Grajkowska W, Perek-Polnik M, Agnihotri S, Mack S, Ellezam B, Weil A, Rich J, Bourque G, Chan JA, Yong VW, Lupien M, Ragoussis J, Kleinman C, Majewski J, Blanchette M, Jabado N, Taylor MD, Gallo M. Cell.

The safety and accuracy of intratumoral catheter placement to infuse viral immunotherapies in children with malignant brain tumors: a multi-institutional study.
Barkley A, Butler E, Park C, Friedman A, Landi D, Ashley DM, Bigner D, Bernstock JD, Friedman GK, Johnston JM*, Thompson EM*. Journal of Neurosurgery: Pediatrics. 2024; 33:359-366. Cover article.

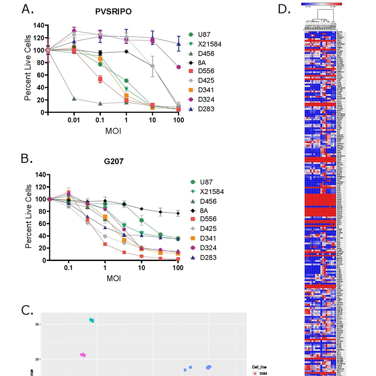
ABL1 and ABL2 regulate c-MYC-mediated medulloblastoma leptomeningeal dissemination.
Jones JK, Zhang H, Lyne AM, Cavalli FMG, Hassen WE, Stevenson K, Kornahrens R, Yang Y, Li S, Dell S, Reitman ZJ, Herndon JE 2nd, Hoj J, Pendergast AM, Thompson EM. Neuro-Oncology Advances. 2023; 5(1).
2023

Recombinant polio–rhinovirus immunotherapy for recurrent paediatric high-grade glioma: a phase 1b trial
Thompson EM, Landi D, Brown MC, Friedman H, McLendon R, Herndon, II JE, Buckley E, Bolognesi DP, Lipp E, Schroeder K, Becher OJ, Friedman AH, McKay Z, Walter A, Threatt S, Jaggers D, Desjardins A, Gromeier M, Bigner DD, Ashley DM. The Lancet Child & Adolescent Health. 2023; 7(7):471-478.

CD155 is a putative therapeutic target in medulloblastoma
Li S, McLendon R, Sankey E, Kornaherns R, Lyne AM, Cavalli FMG, McKay Z, Herndon II JE, Remke M, Picard D, Gromeier M, Brown M, Thompson EM. Clinical and Translational Oncology. 2023; 25(3):696-705.
2022

Failure of human rhombic lip differentiation underlies medulloblastoma formation
Hendrikse LD, Haldipur P, Saulnier O, Millman J, Sjoboen AH, Erickson A, Ong W, Gordon V, Coudière-Morrison L, Mercier AL, Shokouhian M, Suárez RA, Ly M, Borlase S, Scott DS, Vladoiu MC, Farooq H, Sirbu O, Nakashima T, Nambu S, Funakoshi Y, Bahcheli A, Diaz-Mejia J, Golser J, Bach K, Phuong-Bao T, Skowron P, Wang E, Kumar S, Balin P, Visvanathan A, Lee JJY, Ayoub R, Chen X, Chen X, Mungall KL, Luu B, Bérubé P, Wang YC, Pfister SM, Delattre O, Kim SK, Bourdeaut F, Doz FP, Masliah-Planchon J, Grajkowska WA, Loukides J, Dirks P, Fèvre-Montange M, Jouvet A, French PJ, Kros JM, Zitterbart K, Bailey SD, Eberhart CG, Rao AAN, Giannini C, Olson JM, Garami M, Hauser P, Phillips JJ, Ra YS, de Torres C, Mora J, Li KKW, Ng HK, Poon WS, Pollack IF, López-Aguilar E, Gillespie GY, Van Meter TE, Shofuda T, Vibhakar R, Thompson RC, Cooper MK, Rubin JB, Kumabe T, Jung S, Lach B, Ferrucci V, De Antonellis P, Zollo M, Robinson S, Stearns DS, Van Meir EG, Porrati P, Finocchiaro G, Massimino M, Carlotti CG, Faria CC, Roussel MF, Boop F, Chan JA, Aldinger KA, Razavi F, Silvestri E, McLendon RE, Thompson EM, Ansari M, Garre ML, de León FCP, Aguilar PE, Conti MPPD, Morrissy SA, Cavalli FMG, Wu X, Daniels C, Rich JN, Jones SJM, RA Moore, Marra MA, Huang X, Reimand J, Sorensen PHB, Wechsler-Reya RJ, Weiss WA, Pugh TJ, Garzia L, Kleinman CL, Stein LD, Jabado N, Malkin D, Ayrault O, Golden JA, Ellison DW, Doble B, Ramaswamy V, Werbowetski-Ogilvie TE, Suzuki H, Millen KJ, Taylor MD. Nature. 2022; 609(7929):1021-1028.
2021

The Transcriptional Landscape of Shh Medulloblastoma
Skowron P, Farooq H, Cavalli1 FMG, Morrissy AS, Ly M, Hendrikse LD, Wang EY, Djambazian H, Zhu H, Mungall KL, Trinh QM, Zheng T, Dai S, Stücklin AG, Vladoiu MC, Fong V, Holgado BL, Nor C, Wu X, Abd-Rabbo D, Bérubé P, Wang YC, Luu B, Suárez RA, Rastan A, Gillmor AH, Lee JJY, Zhang XY, Daniels C, Dirks P, Malkin D, Bouffet E, Tabori U, Loukides J, Doz FP, Bourdeaut F, Delattre OO, Masliah-Planchon J, Ayrault O, Kim SK, Meyronet D, Grajkowska WA, Carlotti CG, de Torres C, Mora J, Eberhart CG, Van Meir EG, Kumabe T, French PJ, Kros JM, Jabado N, Lach B, Pollack IF, Hamilton RL, Nageswara Rao AA, Giannini C, Olson JM, László B, Klekner A, Zitterbart K, Phillips JJ, Thompson RC, Cooper MK, Rubin JB, Liau LM, Garami M, Hauser P, Wai Li KK, Ng H, Poon WS, Gillespie GY, Chan JA, Jung S, McLendon RE, Thompson EM, Zagzag D, Vibhakar R, Ra RS, Garre ML, Schüller U, Shofuda T, Faria CC, López-Aguilar E, Zadeh G, Hui CC, Ramaswamy V, Bailey SD, Jones SJM, Mungal AJ, Moore RA, Calarco J, Stein L, Bader GD, Reimand J, Ragoussis J, Weiss WA, Marra MA, Suzuki H, Taylor MD. Nature Communications, 2021; 12(1):1749.
2020

ABC Transporter Inhibition Plus Dexamethasone Enhances the Efficacy of Convection Enhanced Delivery in H3.3K27M Mutant Diffuse Intrinsic Pontine Glioma
Tsvankin V, Hashizume R, Katagi H, Herndon JE, Lascola C, Venkatraman TN, Picard D, Burrus B, Becher OJ, Thompson EM. Neurosurgery, 2020; 86(5):742-751. PMID: 31225627.
2019

Childhood cerebellar tumours mirror conserved fetal transcriptional programs
Vladoiu MC, El-Hamamy I, Donovan LK, Farooq H, Holgado BL, Sundaravadanam Y, Ramaswamy V, Hendrikse LD, Kumar S, Mack SC, Lee JJY, Fong V, Juraschka K, Przelicki D, Michealraj A, Skowron P, Luu B, Suzuki H, Morrissy AS, Cavalli FMG, Garzia L, Daniels C, Wu X, Qazi MA, Singh SK, Chan JA, Marra MA, Malkin D, Dirks P, Heisler L, Pugh T, Ng K, Notta F, Thompson EM, Kleinman CL, Joyner AL, Jabado N, Stein L, Taylor MD. Nature. 2019;572(7767):67-73. PMID: 31043743.
Contact Us
Students and residents interested in working in the Thompson Lab are encouraged to reach out to Dr. Eric Thompson directly at t.eric@wustl.edu.
Giving
If you are interested in supporting the Thompson Lab and its work toward finding a cure for pediatric brain tumors, please contact:
Laura Caveny
Senior Director of Advancement, Patient and Friends Program
WashU Medicine Advancement
314-935-0482
Address
Jeffrey T. Fort Neurosciences Research Building
4370 Duncan Ave
St. Louis, MO 63110
Contact
Eric Thompson, MD
t.eric@wustl.edu















